16++ Laporan Query Sales Indomaret

» » 16++ Laporan Query Sales Indomaret

Laporan Query Sales Indomaret - Jakarta 19 Februari 2021 - Indomaret terus melanjutkan program kemanusiaan bagi pasien kanker dengan menyerahkan bantuan sebesar Rp 5082416381. Sistem teknologi informasi indomaret pada setiap point of sales disetiap gerai mencakup sistem penjualan persediaan dan penerimaan barang. Jika personil took sedang di area sales dan melihat customer sedang memilih barang dan lupa membawa keranjang bawakan.

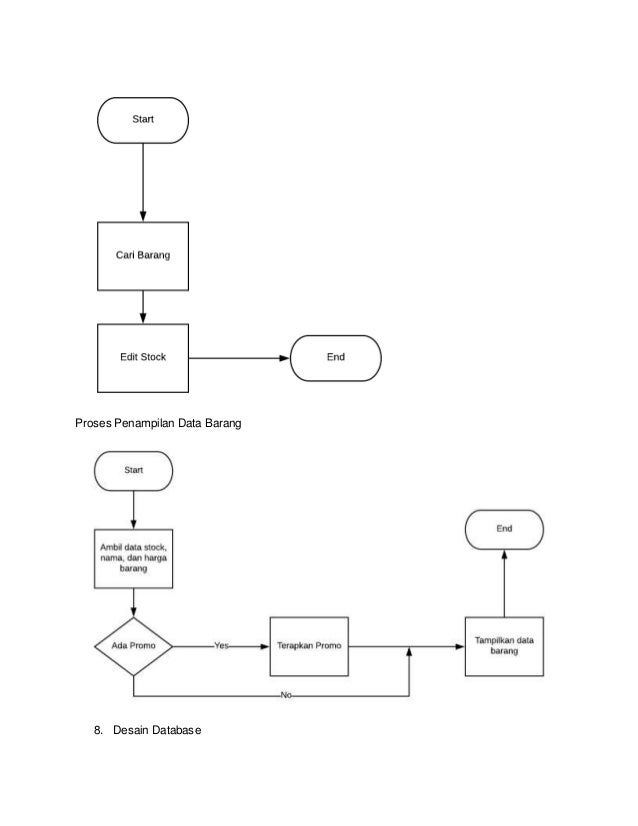
Laporan query sales indomaret. Gambar IV2 Gambar Sistem Teknologi POS point of sales Minimarket Indomaret Pagar Agung Lahat. Gambar IV8 GambarProgram QSD Query Sales Dry Minimarket Indomaret Pagar Agung Lahat. Proses dalam sales n distribution MM. - Memfasilitasi query yang komplek dan analisa bagi user.

2 2 From

Contoh judul skripsi dengan variabel moderasi Contoh judul penelitian fenomenologi pendidikan Contoh judul skripsi bahasa inggris tentang vocab Contoh dokumen rencana dan laporan pelaksanaan kegiatan literasi

Sales Variable Manufacturing and selling expenses Contribution margin Fixed expenses Advertising traceable Depreciation. Berdasarkan laporan Indoritel Sukses Makmur penjualan Indomarco Prismatama pada triwulan II-20117 mencapai Rp 174 triliun naik 2192 dibandingkan tiga bulan sebelumnya yang hanya Rp 142 triliun. Contoh Bentuk Laporan QC dengan bergai macam cara. 54 Gambar IV9 GambarLaporan Stok Of. Jika personil took sedang di area sales dan melihat customer sedang memilih barang dan lupa membawa keranjang bawakan. Procurement stock materials master data of materials managementdll PP.

Inilah laporan observasi indomaret dan hal lain yang berhubungan erat dengan laporan observasi indomaret serta aspek K3 secara umum di Indonesia.

Gambar IV2 Gambar Sistem Teknologi POS point of sales Minimarket Indomaret Pagar Agung Lahat. Pelanggan Indomaret Bantu Pasien Kanker Rp 5 Miliar. Sales Variable Manufacturing and selling expenses Contribution margin Fixed expenses Advertising traceable Depreciation. Gambar IV2 Gambar Sistem Teknologi POS point of sales Minimarket Indomaret Pagar Agung Lahat. Inilah laporan observasi indomaret dan hal lain yang berhubungan erat dengan laporan observasi indomaret serta aspek K3 secara umum di Indonesia. Sistem teknologi informasi indomaret pada setiap point of sales disetiap gerai mencakup sistem penjualan persediaan dan penerimaan barang.

Monitor De Atividade Sql Server Protheusadvpl Source: protheusadvpl.com.br

Contoh Bentuk Laporan QC dengan bergai macam cara. Gambar IV2 Gambar Sistem Teknologi POS point of sales Minimarket Indomaret Pagar Agung Lahat. Sistem tersebut terintegrasi pada setiap point of sales POS kasir di semua gerai yang mencakup sistem penjualan persediaan dan penerimaan barang. 4 Perangkat lunak software komponennya meliputi. Sales Variable Manufacturing and selling expenses Contribution margin Fixed expenses Advertising traceable Depreciation.

How To Accessorise Your Every Day Looks Laura Blair Source: londonfashiongirl.com

Pelanggan Indomaret Bantu Pasien Kanker Rp 5 Miliar. 48 Gambar IV3 Gambar Form Surat Jalan Penerimaan Barang Dagang. Gambar IV8 GambarProgram QSD Query Sales Dry Minimarket Indomaret Pagar Agung Lahat. 54 Gambar IV9 GambarLaporan Stok Of. Mengapa harus berwaralaba di Indomaret.

Tutorial Cara Membuat Query Update Stok Barang Di Microsoft Access 2013 Youtube Source: youtube.com

Procurement stock materials master data of materials managementdll PP. Gambar IV8 GambarProgram QSD Query Sales Dry Minimarket Indomaret Pagar Agung Lahat. Indoritel Makmur Internasional Financial Statements as of June 30 2020. View Indomaret-iddocx from IT IN1100 at San Jose State University. Seperti kita ketahui saat kita datang di indomaret.

Top 8 Most Popular Ayunan Otomatis Brands And Get Free Shipping I1991c37 Source: sites.google.com

Contoh Bentuk Laporan QC Quality Control Contoh Bentuk. Software minimarket dilengkapi dengan fitur yang sangat canggih yang belum tentu ada di software lian. Jakarta 19 Februari 2021 - Indomaret terus melanjutkan program kemanusiaan bagi pasien kanker dengan menyerahkan bantuan sebesar Rp 5082416381. Laju pertumbuhan gerai Indomaret yang cepat dengan transaksi melebihi 98 juta struk per bulan dapat terlaksana karena didukung oleh sistem teknologi informasi yang andal. Inilah laporan observasi indomaret dan hal lain yang berhubungan erat dengan laporan observasi indomaret serta aspek K3 secara umum di Indonesia.

Salah Satu Cara Meningkatkan Omset Minimarket Adalah Dengan Melakukan Pembelian Kulakan Yang Benar Ini Rahasianya Akuntansi Komputerisasi Dan Managemen Minimarket Source: pusatminimarket.wordpress.com

Software minimarket dilengkapi dengan fitur yang sangat canggih yang belum tentu ada di software lian. Procurement stock materials master data of materials managementdll PP. Laporan ini di susun untuk memenuhi salah satu syarat kelulusan mata kuliah manajemen Pemasaran II pada UDINUS Program Manajemen Strata 1. 48 Gambar IV3 Gambar Form Surat Jalan Penerimaan Barang Dagang. Contoh Bentuk Laporan QC Quality Control Contoh Bentuk.

Monitor De Atividade Sql Server Protheusadvpl Source: protheusadvpl.com.br

Bisnis waralaba kini telah menjamur di Indonesia. Pelanggan Indomaret Bantu Pasien Kanker Rp 5 Miliar. Dalam laporan analisis ini membahas tentang analisis terhadap jenis usaha wakalaba Indomart yang akhir-akhir ini menjadi waralaba lokal terbesar dari negri ini. Contoh Bentuk Laporan QC dengan bergai macam cara. Indoritel Makmur Internasional Financial Statements as of March 31 2020.

Cv Example For English Teacher In China Source: contohsuratmenyuratku.blogspot.com

PlanningManufacturing BI kombinasi tehnikal dan fungsional roses data warehouse reporting planning Query. Perkembangannya yang pesat mengindikasikan sebagai salah satu bentuk investasi yang menarik sekaligus membantu pelaku usaha dalam memulai suatu usaha sendiri dengan tingkat kegagalan yang rendah. Indomaret menggunakan sistem teknologi informasi Point Of Sales di setiap gerai mencakup sistem penjualan persediaan dan penerimaan barang. Categories uncategorized tags aplikasi stok opname cara hitung stock cara meningkatkan sales minimarket cara retur barang di indomaret contoh laporan keuangan minimarket contoh pembukuan minimarket langkah2 retur barang indomaret laporan keuangan swalayan menghitung stock opname otomatis program stock. Laporan ini dibuat untuk yang sedang mencari contoh laporan observasi di alfamart atau indomaret sebagai bahan referensi untuk menjadi karyawan di toko alfamart atau indomaret sebagai berikut.

Perancangan Database Penjualan Indomaret Source: slideshare.net

Sales Variable Manufacturing and selling expenses Contribution margin Fixed expenses Advertising traceable Depreciation. Gambar IV8 GambarProgram QSD Query Sales Dry Minimarket Indomaret Pagar Agung Lahat. Sales Variable Manufacturing and selling expenses Contribution margin Fixed expenses Advertising traceable Depreciation. Laju pertumbuhan gerai Indomaret yang pesat dengan jumlah transaksi 1499 juta transaksi per bulan didukung oleh sistem teknologi yang handal. Laju pertumbuhan gerai Indomaret yang cepat dengan transaksi melebihi 98 juta struk per bulan dapat terlaksana karena didukung oleh sistem teknologi informasi yang andal.

Pdf Proceedings Of 2018 Icoi The International Conference On Organizational Innovation Hosted Organized Institute Of Sponsor Institute Of Co Sponsor Dr Suhartono Mba Ma And Kartini Istikomah Academia Edu Source: academia.edu

Dalam laporan analisis ini membahas tentang analisis terhadap jenis usaha wakalaba Indomart yang akhir-akhir ini menjadi waralaba lokal terbesar dari negri ini. Sistem tersebut terintegrasi pada setiap point of sales POS kasir di semua gerai yang mencakup sistem penjualan persediaan dan penerimaan barang. Perkembangannya yang pesat mengindikasikan sebagai salah satu bentuk investasi yang menarik sekaligus membantu pelaku usaha dalam memulai suatu usaha sendiri dengan tingkat kegagalan yang rendah. Sistem Penjualan Dengan menjalin lebih dari 500 pemasok yang handal dalam menyediakan produk terkenal dan berkualitas serta sumber daya manusia yang kompeten menjadikan Indomaret memberikan pelayanan. Salah satu contoh pembuatan bentuk rencana Quality Control bisa anda lihat di bawah ini.

Salah Satu Cara Meningkatkan Omset Minimarket Adalah Dengan Melakukan Pembelian Kulakan Yang Benar Ini Rahasianya Akuntansi Komputerisasi Dan Managemen Minimarket Source: pusatminimarket.wordpress.com

  • Memfasilitasi query yang komplek dan analisa bagi user. This Indomaret sales information system expected to answer as one of the business strategies that improve the quality of customer service marketing purchasing and sales management as well as other information technology application in the system. 4 Perangkat lunak software komponennya meliputi. Indomaret Raih Penghargaan dari BPJS Kesehatan Dec 03 2020 Indomaret Serahkan Bantuan Pendidikan IDF MUI Rp 38 M Nov 16 2020 Dukung Pariwisata Tuban Indomaret Bangun Gazebo dan Sarana Cuci Tangan Nov 12 2020. Inilah laporan observasi indomaret dan hal lain yang berhubungan erat dengan laporan observasi indomaret serta aspek K3 secara umum di Indonesia.

Laporan Apsi Sistem Penjualan Indomaret Source: slideshare.net

PlanningManufacturing BI kombinasi tehnikal dan fungsional roses data warehouse reporting planning Query. This Indomaret sales information system expected to answer as one of the business strategies that improve the quality of customer service marketing purchasing and sales management as well as other information technology application in the system. Sistem Penjualan Dengan menjalin lebih dari 500 pemasok yang handal dalam menyediakan produk terkenal dan berkualitas serta sumber daya manusia yang kompeten menjadikan Indomaret memberikan pelayanan. Memperbarui sistem buku besar dan sistem pembuatan laporan manajemen. Laporan ini dibuat untuk yang sedang mencari contoh laporan observasi di alfamart atau indomaret sebagai bahan referensi untuk menjadi karyawan di toko alfamart atau indomaret sebagai berikut.

Monitor De Atividade Sql Server Protheusadvpl Source: protheusadvpl.com.br

Pelanggan Indomaret Bantu Pasien Kanker Rp 5 Miliar. Bisnis waralaba kini telah menjamur di Indonesia. Jakarta 19 Februari 2021 - Indomaret terus melanjutkan program kemanusiaan bagi pasien kanker dengan menyerahkan bantuan sebesar Rp 5082416381. Gambar IV8 GambarProgram QSD Query Sales Dry Minimarket Indomaret Pagar Agung Lahat. Perkembangannya yang pesat mengindikasikan sebagai salah satu bentuk investasi yang menarik sekaligus membantu pelaku usaha dalam memulai suatu usaha sendiri dengan tingkat kegagalan yang rendah.

Unified Modeling Language Uml Research Papers Academia Edu Source: academia.edu

View Indomaret-iddocx from IT IN1100 at San Jose State University. Software minimarket atau program minimarket yang dirancang khusus dengan desain yang mudah untuk digunakan oleh siapapunaplikasi ini sangat cocok untuk usaha penjualan barang di minimarkettoko andadengan fitur yang lengkapsehingga akan mempercepat proses transaksi di tokominimarket anda. Gambar IV8 GambarProgram QSD Query Sales Dry Minimarket Indomaret Pagar Agung Lahat. Adapun dibandingkan kuartal II-2016 yang sebesar Rp 156 triliun penjualan Indomarco meningkat 115. Mengapa harus berwaralaba di Indomaret.

2 Source:

Contoh Bentuk Laporan QC dengan bergai macam cara. Perkembangannya yang pesat mengindikasikan sebagai salah satu bentuk investasi yang menarik sekaligus membantu pelaku usaha dalam memulai suatu usaha sendiri dengan tingkat kegagalan yang rendah. Indomaret menggunakan sistem teknologi informasi Point Of Sales di setiap gerai mencakup sistem penjualan persediaan dan penerimaan barang. Membuat Name Tag Untuk Anak Tk Cara retur barang di indomaret akuntansi. 54 Gambar IV9 GambarLaporan Stok Of.

Tutorial Cara Membuat Query Update Stok Barang Di Microsoft Access 2013 Youtube Source: youtube.com

Indomaret menggunakan sistem teknologi informasi Point Of Sales di setiap gerai mencakup sistem penjualan persediaan dan penerimaan barang. Software minimarket atau program minimarket yang dirancang khusus dengan desain yang mudah untuk digunakan oleh siapapunaplikasi ini sangat cocok untuk usaha penjualan barang di minimarkettoko andadengan fitur yang lengkapsehingga akan mempercepat proses transaksi di tokominimarket anda. Software minimarket dilengkapi dengan fitur yang sangat canggih yang belum tentu ada di software lian. 48 Gambar IV3 Gambar Form Surat Jalan Penerimaan Barang Dagang. Pelanggan Indomaret Bantu Pasien Kanker Rp 5 Miliar.

Laporan Apsi Sistem Penjualan Indomaret Source: slideshare.net

Gambar IV8 GambarProgram QSD Query Sales Dry Minimarket Indomaret Pagar Agung Lahat. Dalam laporan analisis ini membahas tentang analisis terhadap jenis usaha wakalaba Indomart yang akhir-akhir ini menjadi waralaba lokal terbesar dari negri ini. Laporan ini di susun untuk memenuhi salah satu syarat kelulusan mata kuliah manajemen Pemasaran II pada UDINUS Program Manajemen Strata 1. Proses dalam sales n distribution MM. Seperti kita ketahui saat kita datang di indomaret.

What Are Builders Paying For Lots And Teardowns In Sunset Park Source: southtampateardowns.com

Categories uncategorized tags aplikasi stok opname cara hitung stock cara meningkatkan sales minimarket cara retur barang di indomaret contoh laporan keuangan minimarket contoh pembukuan minimarket langkah2 retur barang indomaret laporan keuangan swalayan menghitung stock opname otomatis program stock. Software minimarket atau program minimarket yang dirancang khusus dengan desain yang mudah untuk digunakan oleh siapapunaplikasi ini sangat cocok untuk usaha penjualan barang di minimarkettoko andadengan fitur yang lengkapsehingga akan mempercepat proses transaksi di tokominimarket anda. Software minimarket dilengkapi dengan fitur yang sangat canggih yang belum tentu ada di software lian. Jika personil took sedang di area sales dan melihat customer sedang memilih barang dan lupa membawa keranjang bawakan. Membuat Name Tag Untuk Anak Tk Cara retur barang di indomaret akuntansi.

Laporan Apsi Sistem Penjualan Indomaret Source: slideshare.net

Sales Variable Manufacturing and selling expenses Contribution margin Fixed expenses Advertising traceable Depreciation. Indoritel Makmur Internasional Financial Statements as of March 31 2020. Laporan ini di susun untuk memenuhi salah satu syarat kelulusan mata kuliah manajemen Pemasaran II pada UDINUS Program Manajemen Strata 1. Pelanggan Indomaret Bantu Pasien Kanker Rp 5 Miliar. Indomaret Raih Penghargaan dari BPJS Kesehatan Dec 03 2020 Indomaret Serahkan Bantuan Pendidikan IDF MUI Rp 38 M Nov 16 2020 Dukung Pariwisata Tuban Indomaret Bangun Gazebo dan Sarana Cuci Tangan Nov 12 2020.

This site is an open community for users to do submittion their favorite wallpapers on the internet, all images or pictures in this website are for personal wallpaper use only, it is stricly prohibited to use this wallpaper for commercial purposes, if you are the author and find this image is shared without your permission, please kindly raise a DMCA report to Us.

If you find this site beneficial, please support us by sharing this posts to your favorite social media accounts like Facebook, Instagram and so on or you can also save this blog page with the title laporan query sales indomaret by using Ctrl + D for devices a laptop with a Windows operating system or Command + D for laptops with an Apple operating system. If you use a smartphone, you can also use the drawer menu of the browser you are using. Whether it’s a Windows, Mac, iOS or Android operating system, you will still be able to bookmark this website.